您所在的位置:首页 > 招考动态 > 考试信息 > 招聘公告

2026年雅安市商业银行招聘公告

2026-02-02   阅读量:180

根据业务发展需要,雅安市商业银行(以下简称“我行”)部分岗位面向社会公开招聘,现就有关招聘事宜公告如下:


一、招聘原则

本次招聘严格遵循公开、公平、公正、择优原则,按照岗位需求吸纳引进优秀人才。招聘所有环节接受社会各界和我行纪委全程监督。


二、基本条件

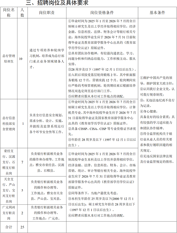
(一)拥护中国共产党的领导,拥护国家大政方针;(二)认同我行企业文化,认可我行规章制度;(三)无违法违纪或不良行为记录;

(四)身心健康,具备良好的综合素质;具有较强的学习适应能力和团队协作精神。

(五)符合监管机构关于银行业从业人员的有关要求和我行履职回避的相关规定。   (六)无违反国家法律法规及行业监管规定的情形。

四、排除情形

(一)曾因犯罪受过刑事处罚的人员、涉嫌违纪违法正在接受调查尚未作出结论的人员。

(二)曾受党纪或政纪处分的人员。

(三)曾被主管部门或监管部门行政处罚的人员。

(四)被依法列为失信联合惩戒对象的人员。

(五)存在经商办企业的人员。

(六)国家法律法规规定不得录用的人员。


五、招聘工作程序

(一)网上报名

报名时间从公告发布之日起至2026年3月15日18:00截止,应聘者请登陆(https://yaccb2026.zhaopin.com),在公告确定的时间按照公布的应聘要求及程序进行报名,每人限报1个岗位,提交本人有效身份证、毕业证(应届毕业生应提供学籍证明和成绩单)、学位证以及学信网学籍在线验证报告或学信网电子注册备案表、所取得的职称、执业资格证书、工作证明(包含但不限于劳动合同、社保缴纳证明等)、奖惩情况及应聘岗位所在地长期生活的相关证明资料。长期生活相关证明包括但不限于户籍、房产、当地社保缴纳情况等材料。

(二)资格审查

招聘工作人员根据应聘条件和岗位要求进行资格审查。资格审查贯穿招聘工作全过程。一旦发现应聘者提供虚假证件资料或与简历信息不符,随时取消应聘资格,责任由应聘者承担。

(三)考试

考试包括笔试和面试,考试总成绩=笔试成绩×50%+面试成绩×50%。由我行与智联招聘共同组织实施。

1.笔试。笔试满分100分,笔试成绩占总成绩的50%。柜员岗位笔试内容包括综合能力测试(占比90%)及汉字录入测试(占比10%);其他岗位笔试内容为综合能力测试。

笔试开考比例原则上不低于1:3,对急需紧缺或报名人数较少的岗位,经我行报主管部门批准,可降低开考比例。

2.面试。心理素质测试合格的考生,根据笔试成绩按不低于1:2的比例从高分到低分确定进入面试。面试满分为100分,面试成绩占总成绩的50%。主要考核应聘者专业知识、逻辑思维能力、语言表达能力、事业心、责任感、就业稳定性、形象气质、举止仪表、学历学识、岗位匹配度等方面的情况,由招聘面试官打分评价。在面试评分中,我行有权设置面试合格分数线,同时对有当地户籍考生的可适当加分。面试环节将全程录音或录像。

对未达到开考比例的岗位,我行有权调整开考比例或进行相应调减、取消岗位。

(四)心理素质测试

心理素质测评实行一票否决,心理素质测评未通过者不得进入面试环节。心理素质测评成绩不计入总成绩。

(五)体检

面试结束后,按照各岗位考生的考试总成绩从高分到低分等额确定进入体检的人选(进入体检的最后一名如考试总成绩相同,以笔试成绩高低确定名次;如笔试成绩也相同的,则采取面试加试的方法确定)。体检由我行统一组织,体检标准参照《公务员录用体检通用标准(试行)》及相关规定。因体检不合格或自动放弃出现的缺额,则按该岗位考试总成绩从高分到低分的顺序依次递补。

(六)组织考察

主要考察了解考察对象的思想政治素质、遵纪守法情况、道德品质修养、工作实绩、业务素质、现实表现、个人信用以及是否符合回避规定等。若考察对象不合格或因放弃资格出现的缺额,则按该岗位考试总成绩从高分到低分的顺序依次递补。

(七)公示

体检及考察合格者名单将在我行官网(www.yaccb.cn)及智联招聘网站(https://yaccb2026.zhaopin.com)进行公示,公示期为5个工作日,公示期间,接受实名制举报,举报者应以真实姓名实事求是地反映问题,并提供必要的调查线索。

(八)录用

拟聘人员公示期满如无异议,依照《雅安市商业银行员工招聘管理办法》办理相关手续。


六、特别提示

(一)我行不指定考试辅导用书,不举办也不委托任何机构和个人举办考试辅导培训班,也从未向任何机构提供过招聘考试参考资料和信息。招聘考试不收取任何费用。考生因相信虚假培训及考试信息所产生的一切后果由考生本人负责,敬请广大考生提高警惕,切勿上当受骗。

(二)笔试、面试、组织考察或背景调查、体检、录用等后续安排将以电话、手机短信、电子邮件等形式另行通知,请及时关注。不具备资格条件的应聘者不再另行通知。

(三)考生对填报的个人信息的真实性负责。资格审查贯穿招聘工作始终,招聘全过程各环节直至正式聘用后,若发现有不符合招聘条件或弄虚作假的,经核实后我行有权随时取消考生参加考试和聘用的资格,签订了劳动合同的应解除劳动合同。

(四)公告中未尽事宜和需对外发布的招聘信息,将在我行官网(www.yaccb.cn)及智联招聘网站https://yaccb2026.zhaopin.com)及时公布,不另行通知。报考人员须填写真实的个人邮箱及手机号码,并保持手机畅通。考生因未按报名须知的要求报名或未及时查阅招聘信息而带来的影响和后果,概由考生本人负责。

(五)报考人员个人信息仅用于本次招聘,不公开,不退还。

(六)我行有权根据需求变化及报名情况等因素,调整、取消或终止招聘工作,并对本次招聘享有最终解释权。


七、相关待遇

薪酬待遇按照《雅安市商业银行薪酬管理办法》相关规定执行,正式录用后由我行按规定依法缴纳基本养老保险、医疗保险、生育保险、失业保险、工伤保险和住房公积金、企业年金等。

对符合我行人才资格条件的高层次人才,可享受相应的安家补助、岗位激励补助、安居保障、交通保障等人才支持政策。


八、报名咨询电话

本次招聘工作由智联招聘组织开展,招聘咨询电话:028-65595888转85415。

(智联)张老师:19113959489;

(我行)刘老师:0835-3581845,18080599080。


九、纪律监督

本次招聘工作全过程接受社会和群众监督,我行纪委监督电话:0835-2822797。





免责声明:本站所发布内容均为转载资讯,作为转载主体并不承担岗位真实性的核查责任,仅供您浏览和参考,请您对相关内容自行判断及甄别,本站不承担任何责任。如有内容、版权等相关问题请与本站联系删除。

相关推荐